邓紫棋重制版歌曲被指侵权,蜂鸟音乐要求全网下架

时间:2025-08-21 15:22:49阅读:0
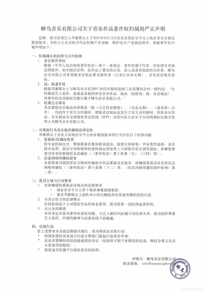
蜂鸟音乐还要求邓紫棋团队48小时内删除所有渠道传播的侵权内容。
第1张图片
1/3
邓紫棋重制版歌曲被指侵权,蜂鸟音乐要求全网下架第1张图片
第2张图片
2/3
邓紫棋重制版歌曲被指侵权,蜂鸟音乐要求全网下架第2张图片
第3张图片
3/3
邓紫棋重制版歌曲被指侵权,蜂鸟音乐要求全网下架第3张图片

图片来源:

界面新闻记者 | 宋佳楠

邓紫棋重制版专辑《I AM GLORIA》上线6天后再陷版权纷争。

6月18日,蜂鸟音乐有限公司(以下简称“蜂鸟音乐”)发布声明称,该专辑未获得蜂鸟音乐授权即在互联网传播相关作品重制录音版,涉嫌侵害公司享有的信息网络传播权。蜂鸟音乐要求各音乐平台立即下架邓紫棋重制版歌曲,并要求邓紫棋团队48小时内删除所有渠道传播的侵权内容。

声明中,蜂鸟音乐强调其拥有相关歌曲的录音制作者权、词曲著作权。其中提到,邓紫棋与蜂鸟音乐在2007-2022年期间连续三次签署的合约一致约定:“合约期间艺人创作、表演或录制的所有音乐作品、制品(包括词、曲、录音制品),其著作权及邻接权完整归属于蜂鸟音乐有限公司。”

蜂鸟音乐方面发布的相关声明

按蜂鸟音乐方面所述,本次重制音乐制品所涉歌曲(除《天空没有极限》《后会无期》《喜欢你》以外),均创作于双方合约期间,原版录音制品也发行于双方合约期间。所涉音乐作品、音乐制品在全球版权登记机构(IFPI)及国内各大音乐平台均明确标注相关权利人为蜂鸟音乐。

蜂鸟音乐认为,重制歌曲在整体歌词表达、旋律主体框架、声音美学选择、录音技术运用、混音空间构建和创造性地运用效果上与原版存在实质性相似,涉嫌侵害该公司享有的复制权及改编权。此外,这些歌曲也未获得蜂鸟音乐授权在互联网传播相关作品重制录音版本。

截至发稿,各大音乐平台和邓紫棋方面尚未进行回应。但界面新闻注意到,包括QQ音乐、网易云音乐等知名音乐平台,目前并未下架邓紫棋的《I AM GLORIA》。

6月12日,邓紫棋曾发长文讲述与前公司蜂鸟音乐的版税纠纷,称与前公司的官司已持续超6年,在此期间她未收到自己旧歌的任何版税。同时,邓紫棋宣布重录旧作,其重制版专辑《I AM GLORIA》于当日全网上线。该专辑包含《泡沫》《光年之外》等多首邓紫棋经典代表作的重新录制版本,引发歌迷广泛关注与支持,多个相关话题登上热搜。

邓紫棋与蜂鸟音乐的版权纠纷由来已久。2019年3月,邓紫棋单方面宣布与蜂鸟音乐解约,直指公司存在虚假陈述和违约行为。蜂鸟音乐则坚称合约有效期至2022年,并拥有邓紫棋2019年前所有音乐作品的录音版权及商标权。

2024年1月,蜂鸟音乐曾发布版权声明,强调其对邓紫棋旧作的独家控制权,禁止任何未经授权的商业使用。这一举动使得邓紫棋无法自由演唱、录制或使用自己的早期作品,包括多首传唱度极高的热门歌曲。

邓紫棋团队此前表示,根据《著作权法》第四十二条 “法定许可” 条款,除两张专辑外,其余作品未在首次录制时禁止他人使用,邓紫棋获得重录资格。且因邓紫棋14岁加入香港作曲家及作词家协会(CASH)的举动,保留了作品的公开传播权。但蜂鸟音乐此次明确表示不认可邓紫棋团队的重制行为。

现在看来,双方的版权纠纷仍将持续。蜂鸟音乐称,若上述要求未在指定期限内履行,将依法向国家版权局及地方行政主管部门提起行政查处申请,并在具有管辖权的法院提起侵权诉讼,同时保留追究传播平台侵权责任的权利。

评论

  • 评论加载中...